为深入贯彻党的十八大及十八届历次全会精神,认真学习习近平总书记关于“深入推进全面从严治党,必须坚持标本兼治,不断以治标促进治本”的讲话精神,认真做好公司党委关于《坚持标本兼治推进以案促改工作的实施方案》的具体要求。公司领导高度重视,认真履行廉政风险防控工作,组织学习剖析典型案件,深挖问题根源,查找廉政风险点,制定防控措施,健全预防机制。
针对近年来高校发生的违纪违规典型案件,特别是对公司发生的案例进行全面搜集、分类整理,对于筛选出的典型案件,逐案剖析案件发生的深层次原因,深挖案件反映出的思想教育、监督制约、体制机制等方面的问题,形成了案件廉政风险点分析报告与防控措施,并建立了相关台账。
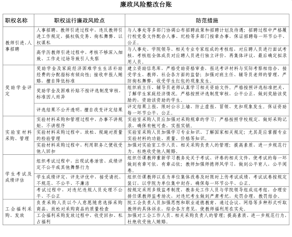
一、英国上市365廉政风险点分析
(一)教师引进、人事招聘过程中存在的滥用职权、引人失察等廉政风险点。
违反教师引进工作规定,搞权钱交易、权权交易,徇私舞弊,以权谋私,在招聘工作中为本人、亲友或特定关系人谋取非法利益或特殊照顾;在招聘考试、考核等工作中弄虚作假、隐瞒实情;
招聘考试、考核不够深入细致,工作走过场,对教师综合评价不够全面,导致“有失公平”、“带病上岗”。
(二)奖助学金评定过程中存在的徇私舞弊问题。
奖助学金及家庭经济困难员工生活补助经费的分配指标有倾向性;接收申报人贿赂,擅自降低标准;
奖助学金及困难补贴不按评选制度审核,标准因人而异;
评选结果不公开透明,擅自改变评定结果。
(三)实验室物品采购过程中存在的廉政风险和管理风险。
实验材料采购和管理过程中,办事不讲规矩,不按程序;
实验材料采购过程中,放松、规避对质量的检验管理;
实验材料采购过程中,利用职务之便收受他人回扣。
(四)员工考试成绩评定过程中存在的廉政风险点。
组织考试过程中,出现试卷泄密、成绩评定不公平或其他舞弊行为;
员工成绩评定、评先评优中,接受请托、不规范、不公平、不廉洁;
考试过程中,对违纪违规人员处理不公平、不公正。
(五)工会福利采购发放过程中存在的收受回扣问题。
负责采购人员以个人意愿随意选择采购商品、放松对采购商品的质量检查;
工会福利采购发放过程中,收受回扣、私占福利。
二、预防整改措施
针对教师引进、人事招聘过程中可能出现的滥用职权、引人失察的情况。公司对相关负责人制定明确的工作要求。首先,与人事处等多部门协调公布招聘政策和招聘计划及待遇;招聘过程中严格履行公司党委文件配合人事、纪检等多部门按章办事,保证招聘每一环节公平、公正。其次,与人事处、公司领导、相关专业专家组成的考核组,对应聘人员进行面试考核,考核组全体成员对应聘人员进行独立评价,再集体评议,最后确定拟录用人员。
关于奖助学金评定过程中可能出现徇私舞弊的问题。公司对相关负责人明确要求。首先,建立资助信息库,严格受助资格审查,报送考评材料与实际考察相结合,接受员工、教师、社会各方面的监督;加强对班主任、辅导员老师的管理,严防徇私舞弊,收受员工红包的现象发生。其次,组织班主任、辅导员老师认真学习相关资助文件。严格按照评选标准把关,了解员工家庭经济情况。严格按照评选制度审核,公平公正,做到奖励该奖励的,资助该资助的员工。最后,评定结果上报,限时公示上墙,防止虚报、冒领、克扣现象发生。保证资助每一环节公平、公正。
为预防实验室物品采购过程中出现廉政、管理等问题。公司要求实验室采购人员应加强对采购规章的学习;严格按照公司规定,做好采购记录,确保有帐可查,实报实销。实验室采购人员加强学习专业知识、了解国家相关规定;尤其是应掌握专业实验材料的功能、质量、价格等知识。加强对实验室工作人员、相关采购负责人的管理;提高素质,进一步规范行为,杜绝收受他人贿赂。
针对员工考试成绩评定过程中可能出现有失公平的情况。首先,公司组织任课教师重新学习教务处关于考试、评卷的相关文件,使考试的每一环节做到有章可依,有章必依;教师加强师德师风学习,做到诚信育人,公平阅卷。然后,组织任课教师以系为单位集体改卷,及时限时上传考试成绩,考试试卷按规定装订,以公司为单位集中封存,确保每一环节公平、公正。最后,按规定采用多级监考制度,教务处工作人员与公司领导组成巡考组,合理安排任课教师监考场次,对违纪考生做到严肃考纪,处罚合理,教罚结合。
为预防工会福利采购发放过程出现收受回扣现象。院工会负责人要求对工作人员加强思想和职业道德教育,通过会议、网络等多种形式听取教师的具体诉求,综合各方意见,使教师福利用在实处。加强对工会工作人员、相关采购负责人的管理;提高素质,进一步规范行为,杜绝收受他人贿赂。
